Manage service level agreements
Service level agreements (SLA) ensure requests are responded to and resolved in a timely manner, providing consistent service and accountability.
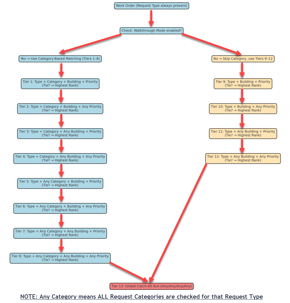
Users with the Manage Site Settings user permission can create and monitor service level agreements. SLAs are automatically assigned based on request criteria, provides real-time tracking with color-coded indicators, and sends breach notifications. Refer to the flowchart below to see how SLAs are assigned.
To create an SLA:
- Select Settings > Manage SLAs.
- Click + Add SLA. The Manage SLA page appears.

- Do the following:
- Enter an SLA Name.
- Enter a Description.
- To inactivate the SLA, select the toggle.
- To specify how quickly the status is updated or a comment is made, enter the number of hours in the First Response Time field.
Notes:
- The First Response Time cannot be “0”, and it cannot be equal to or greater than the resolution time.
- If business hours are set up, only those hours count towards SLA countdown timers. This means SLA breach notifications are not sent during off-hours.
- Use the Resolution Time field to enter how long it should take to resolve a request.
- To select the specific requests this SLA applies to, toggle Conditions on, and then select the following:

- Request Type
- Request Categories (appears after you select the Request Type.)
- Building(s)
- Priorities
- To send email Notifications if the first response and/or resolution time is breached, ensure the toggle is on.
Notes:
- Users need the Notify Request SLA Breached Notifications permission in the Created by Others or Created by Me section of the User Profile.
- Breach notifications are sent every hour and the first time they are sent, a note is also added to the request.
- Select the Users and/or Teams that should receive email notifications.
- Click Save.
Users with the Edit Requests, Can Be Assigned Requests, or Assign Requests to Others permissions may see an SLA section in the request details, if a request is at risk or has been breached. Orange indicates the request is at risk, while red means the request breached the first response or resolution time.
Users with the View Requests Reports permission can run an SLA Report.
Manage SLAs
You can do the following with existing SLAs:
| To | Then |
|---|---|
| Edit |
|
| Inactivate |
|
| Delete |
|
Ranking SLAs
If you created two or more SLAs, there may be overlap based on the conditions set. For example, if you have an SLA that includes a request category of Network with an urgent priority and another SLA with a request category of Network and the elementary school, you can rank them so the highest ranked applies for a request.
To rank SLAs:
- Select Settings > Manage SLAs.
- Click Rank SLA.

- Drag and drop the SLAs in priority order.